성장 일지

  • 홈
  • 태그
  • 방명록

keras 1

분석 실습1 : MNIST데이터의 FFN 분류모델

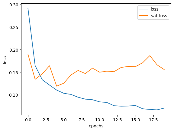
이전의 MNIST데이터 로딩과 다양한 tf.data.Dataset의 사용법에 대해 알아보았다. 이번에는 그렇게 로드된 데이터셋을 keras모델에 어떻게 삽입할지가 중요한 배울점 중에 하나다. 그리고 기본적으로 딥러닝 모델로 뭘 하려는 것인지 정확하게 짚고 넘어가고자 한다. 0. 복습이전 포스팅에서 MNIST 데이터를 로드하는 방법을 알아봤는데 핵심적으로 패키지 임포트, 로드, 반복적 접근, 반복 접근 벤치마킹, 기초적 시각화 방법에 대해 알아봤다. tensorflow_datasets라는 패키지에서 데이터 셋을 로드하는 함수에 접근할 수 있다. 반복적 접근을 위해 로드된 데이터셋 객체를 for loop에 넣어주기만 하면 되었고, 각 example의 형식을 dict로 할 것인지 tuple로 할 것인지 지정할..

데이터 분석 실습 2024.07.21
이전
1
다음
더보기
프로필사진

성장 일지

  • 분류 전체보기 (14)
    • DL,ML Basic (4)
    • 데이터 분석 실습 (2)
    • 영어공부 (0)
    • 3eq (5)
    • paper review (1)
    • 주식분석 (1)
    • rough trials (0)
    • 감정이해 (0)
    • 기타 (1)

Tag

최대 가능도, MLE, 머신 러닝, 논리, FFN, 머신러닝, DataSet, 데이터 분석, MNIST, keras, tensorflow_datasets, ml, tensoflow, TensorFlow,

최근글과 인기글

  • 최근글
  • 인기글

최근댓글

공지사항

페이스북 트위터 플러그인

  • Facebook
  • Twitter

Archives

Calendar

«   2026/04   »
일 월 화 수 목 금 토
1 2 3 4
5 6 7 8 9 10 11
12 13 14 15 16 17 18
19 20 21 22 23 24 25
26 27 28 29 30

방문자수Total

  • Today :
  • Yesterday :

Copyright © AXZ Corp All rights reserved.

티스토리툴바